企业疫情防控的重要性
在当前全球疫情依然严峻的背景下,企业作为社会经济的基本单元,落实疫情防控措施显得尤为重要。这不仅关系到企业员工的健康安全,也关系到整个社会的稳定与经济的正常运行。企业通过有效的疫情防控措施,可以降低疫情对企业运营的影响,保障员工的生命安全和身体健康,同时也能够树立良好的企业形象,增强社会信任。
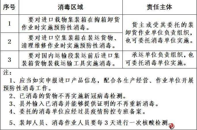
企业疫情防控的具体措施
为了有效应对疫情,各企业纷纷采取了一系列严格的疫情防控措施,以下是一些常见的措施:
体温检测:企业入口设立体温检测点,对所有进入人员进行体温检测,发现异常情况立即隔离并报告相关部门。
佩戴口罩:要求员工在工作期间必须佩戴口罩,减少病毒传播风险。
分餐制:实行分餐制或错峰用餐,减少人员聚集。
消毒杀菌:定期对办公区域、公共设施等进行消毒杀菌,确保环境卫生。
健康监测:建立员工健康监测制度,每日上报体温和健康状况。
线上办公:鼓励员工在家办公,减少人员流动。
员工培训:加强对员工的疫情防控知识培训,提高员工的防疫意识。
企业疫情防控的挑战与应对
尽管企业采取了多种疫情防控措施,但在实际操作中仍面临诸多挑战:
员工配合度:部分员工可能对疫情防控措施存在抵触情绪,影响措施的有效实施。
资源限制:部分企业可能因资源有限,难以全面覆盖疫情防控需求。
心理压力:长时间处于疫情环境下,员工可能面临较大的心理压力。
针对这些挑战,企业可以采取以下应对措施:
加强沟通:与企业员工保持密切沟通,解释疫情防控措施的重要性,争取员工的理解与支持。
优化资源分配:合理调配企业资源,确保疫情防控措施的有效实施。
提供心理支持:关注员工心理健康,提供心理咨询服务,减轻员工心理压力。
企业疫情防控的成效与启示
通过落实疫情防控措施,许多企业取得了显著的成效:
这些成效为其他企业提供了宝贵的经验和启示:
企业应将疫情防控作为一项长期任务,持续关注并改进。
企业应建立健全疫情防控管理体系,确保措施的有效执行。
企业应关注员工心理健康,提供必要的支持和帮助。
结语
在疫情防控的关键时期,各企业落实疫情防控措施是保障员工健康、维护社会稳定、促进经济发展的重要举措。企业应充分认识到疫情防控的重要性,积极采取有效措施,为打赢疫情防控阻击战贡献力量。
转载请注明来自醉美玉溪,本文标题:《各企业落实疫情防控措施:企业防疫措施落实情况怎么写 》








蜀ICP备2022005971号-1
还没有评论,来说两句吧...