信托财富管理技术规范重塑行业新标杆
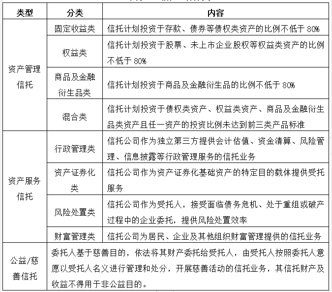
随着经济的繁荣与人们财富的不断增长,信托财富管理逐渐成为了现代金融领域的重要组成部分,信托财富管理技术规范,作为指导和规范这一领域操作的重要准则,对于行业的健康发展至关重要,本文将深入探讨信托财富管理技术规范的意义、...
防火岩棉隔离带规范:外墙防火隔离岩棉带怎么布置
引言防火岩棉隔离带作为一种重要的防火分隔设施,广泛应用于建筑、石油化工、电力等行业。它主要用于防止火灾蔓延,保障人身和财产安全。为了确保防火岩棉隔离带的合理使用和有效防护,国家相关标准对防火岩棉隔离带的生产、安装和...
电梯坠落实验频次:电梯坠落危险
引言随着城市化进程的加快,高楼大厦如雨后春笋般涌现,电梯作为现代建筑中不可或缺的垂直交通工具,其安全性问题一直备受关注。近年来,关于电梯坠落事故的报道屡见不鲜,引发了公众对电梯安全性的担忧。为了解电梯坠落事故的发生...
绵阳篮球场馆热门榜单TOP10,球技与氛围俱佳的十大篮球场馆全攻略
篮球运动在绵阳市持续火热,越来越多的人加入到这项运动中,对于篮球爱好者来说,选择一家合适的篮球球馆至关重要,本文将为您介绍绵阳篮球球馆排名前十名,让您了解这些热门篮球场馆的特点和优势。绵阳体育中心篮球馆作为绵阳市的标...
认真落实审查调查安全:扎实开展审查调查工作
引言审查调查安全是维护社会公平正义、保障人民群众合法权益的重要保障。在新时代背景下,认真落实审查调查安全,对于提升审查调查工作的质量和效率具有重要意义。本文将从审查调查安全的重要性、当前存在的问题以及如何加强审查调...
信号优化配时规范:信号控制优化
引言在现代城市交通管理中,信号优化配时是一项至关重要的技术。它通过合理调整交通信号灯的配时方案,提高道路通行效率,减少交通拥堵,降低交通事故发生率。为了确保信号优化配时的科学性和有效性,制定一套规范化的配时操作流程...
西安最新疫情更新消息速递
随着全球疫情形势的不断变化,我国各地疫情防控工作依然严峻,作为历史悠久的文化名城,西安市在疫情防控方面也备受关注,本文将为大家带来西安市最新的疫情消息和防控动态。疫情概况截至今日,西安市新冠肺炎确诊病例数有所上升,但...
高效背书框架图片:如何高质量背书
引言在学习过程中,背诵是巩固知识的重要环节。然而,许多人发现背诵过程既耗时又费力。为了提高背诵效率,我们需要一个科学合理的背书框架。本文将为您介绍一个高效背书框架,帮助您在短时间内记住大量知识点。框架概述高效背...
高可行高效果:高可靠什么意思
引言:高可行高效果的重要性在当今快节奏的社会中,追求高可行性和高效果已经成为各个领域追求的目标。无论是个人发展、企业管理还是社会创新,高可行性和高效果都是衡量成功与否的关键指标。本文将探讨如何实现高可行性和高效果,...
贷款管理不断进步:贷款管理环节应遵循什么原则
贷款管理的历史与发展贷款管理作为金融行业的重要组成部分,其历史可以追溯到古代。在古代,贷款管理主要是通过口头协议和书面契据来进行的,缺乏规范和系统。随着经济的发展和金融市场的成熟,贷款管理逐渐形成了较为完善的体系。...










蜀ICP备2022005971号-1